https://easyeda.com/amsmith1109/Pirani_Gauge_Rev_2-9b3447adc9804a9c90b3102c8c41fc6d
Pirani Gauge Rev 2 - EasyEDA
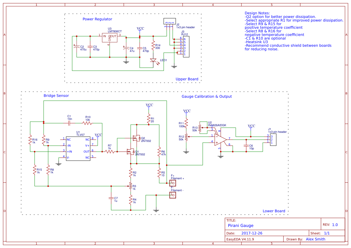
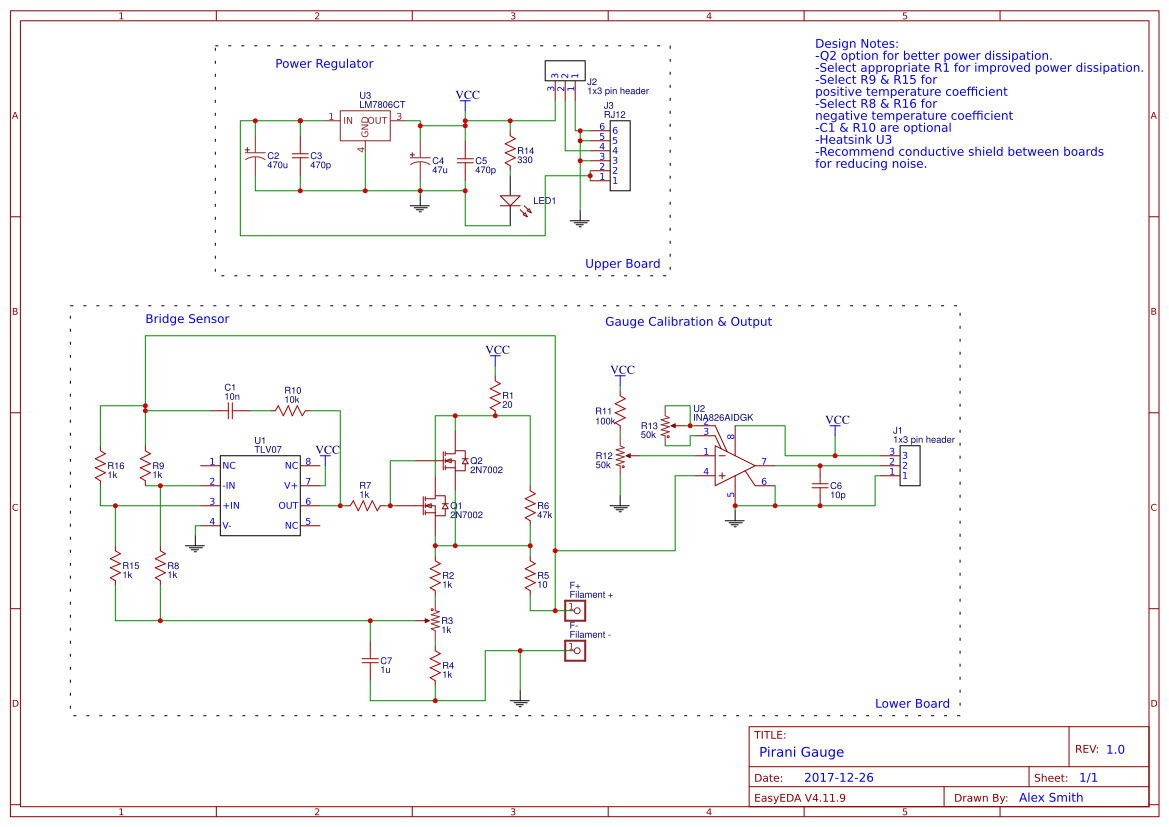
Documents Open in Editor Pirani Gauge Rev 2 Open in Editor Filament Board Open in Editor Power Supply Open in Editor Open in Editor BOM ID Name Designator Footprint Quantity 1 2N7002 Q1,Q2 SOT23-3 2 2 20 R1 0805 1 3 1k R2,R4,R7,R9,R8,R15 0603 6 4 10 R5 080
easyeda.com

IDNameDesignatorFootprintQuantity
| 1 | 2N7002 | Q1,Q2 | SOT23-3 | 2 |
| 2 | 20 | R1 | 0805 | 1 |
| 3 | 1k | R2,R4,R7,R9,R8,R15 | 0603 | 6 |
| 4 | 10 | R5 | 0805 | 1 |
| 5 | 47k | R6 | 0603 | 1 |
| 6 | TLV07 | U1 | SOIC8 | 1 |
| 7 | 10k | R10 | 0603 | 1 |
| 8 | 10n | C1 | 0805 | 1 |
| 9 | Filament + | F+ | PROTO_VIAS_01X01_1.2 | 1 |
| 10 | Filament - | F- | PROTO_VIAS_01X01_1.2 | 1 |
| 11 | 47u | C4 | 47UF - 10V | 1 |
| 12 | 50k | R12,R13 | SM-4243A | 2 |
| 13 | 470p | C5,C3 | 0805 | 2 |
| 14 | LM7806CT | U3 | DPAK(PIN2) | 1 |
| 15 | 470u | C2 | 47UF - 10V | 1 |
| 16 | 10p | C6 | 0805 | 1 |
| 17 | RJ12 | J3 | RJ12 | 1 |
| 18 | 1x3 pin header | J1 | 3PAD | 1 |
| 19 | 1x3 pin header | J2 | 1X3 1.27MM SPACING | 1 |
| 20 | INA826AIDGK | U2 | MSOP-8 | 1 |
| 21 | 330 | R14 | 0603 | 1 |
| 22 | 204-10UYC/S530-A3 | LED1 | 0603 | 1 |
| 23 | 100k | R11 | 1206 | 1 |
| 24 | 1k | R3 | SM-4243A | 1 |
| 25 | 1u | C7 | 0603 | 1 |
| 26 | 1k | R16 | 1206 | 1 |
반응형
'프로그램&회로' 카테고리의 다른 글
| 간편한 전자회로 시뮬레이터 circuit simulation (1) | 2020.06.16 |
|---|---|
| 마이너스 전압 레벨 시프트 (0) | 2020.06.04 |
| PICKIT2 Programmer program (0) | 2020.04.07 |
| 히터 열량 계산 (2) | 2019.11.25 |
| USB-C 1.0 규격 (0) | 2019.10.15 |