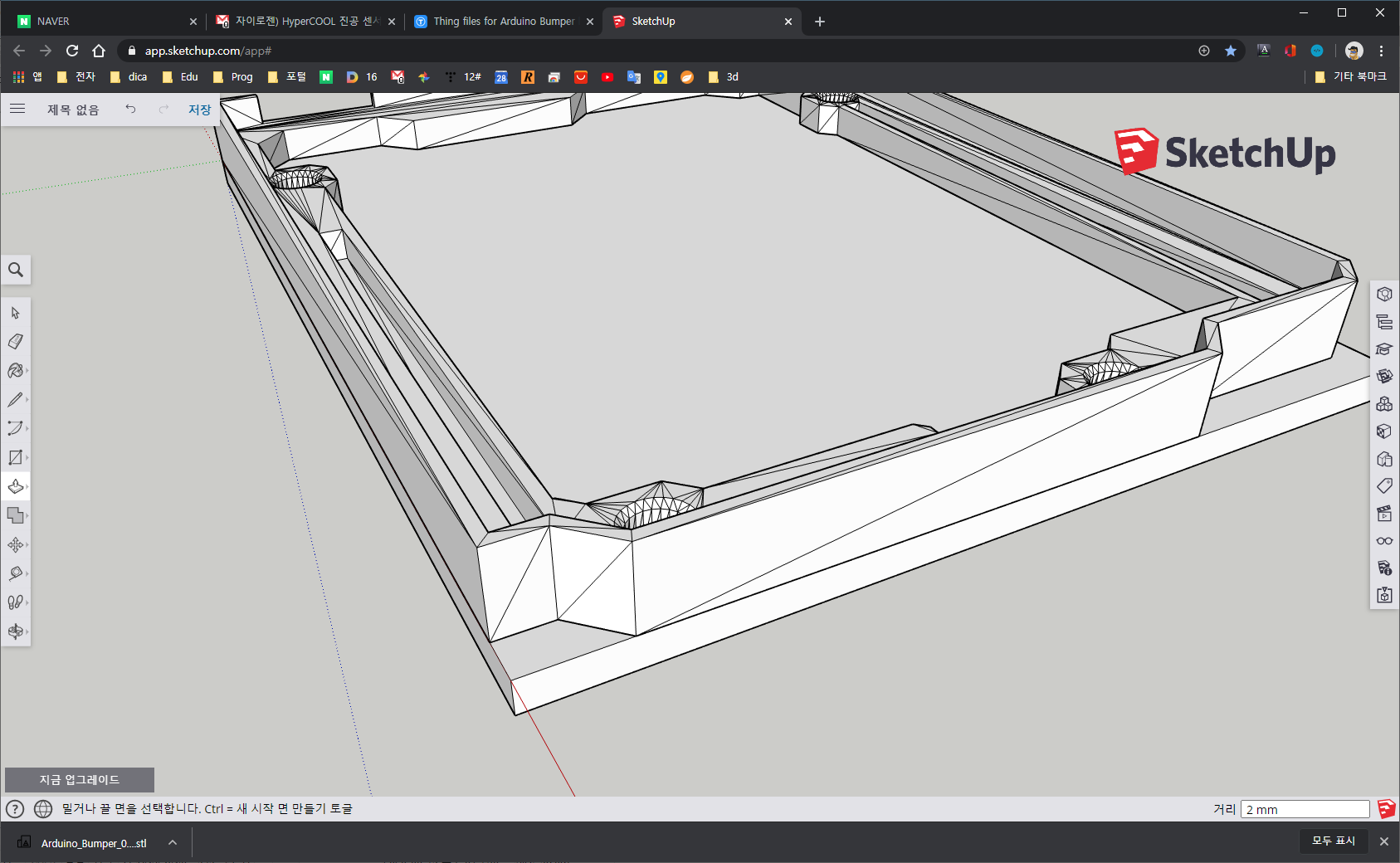
3d 프린터의 모델링 파일을 씽기버스 등에서 다운받아서 그대로 출력하는 경우가 많은데...
자신의 이름을 새기거나... 일부분 수정하고 싶은 경우가 많습니다...
Thingiverse - Digital Designs for Physical Objects
Download files and build them with your 3D printer, laser cutter, or CNC. Thingiverse is a universe of things.
www.thingiverse.com

















이번 예제에선 밑바닥만 그렸지만... 이름을 넣거나 변형을 하는 일도 가능합니다.
그룹으로 묶여있는걸 풀어주거나 더블클릭해서 수정상태로 들어가서 수정하면 되는데...
형태가 무너지지 않게 라인을 일일히 지워가며 필요한 부분만 수정해야 해서 좀더 번거로운 작업이 될뿐입니다.
'3D' 카테고리의 다른 글
| 3D 프린터로 만드는 개성있는 명패 (1) | 2020.06.30 |
|---|---|
| 엔더-5 (ENDER-5) 무소음 보드 강추! (3) | 2020.06.18 |
| TinkerCad shotkey (틴커캐드 단축키) (1) | 2020.06.15 |
| ENDER-5 업그레이드 (2) | 2020.06.09 |
| XYZ Calibration Cube (0) | 2020.06.06 |