알리에서 쉽게 구입 가능한 고출력 DCDC 컨버터 입니다.
원칩으로 되어 있는 소형 DCDC컨버터들은 최대 정격 출력이 3A인 경우가 대부분인데...
이 제품은 5A라 훨씬 여유가 있는게 큰 장점입니다.
XLSEMI에서 출시한 부품입니다.





일반적인 응용 프로그램에 적절한 주변 장치를 추가하면 논리 레벨 신호 끄기 기능을 실현할 수 있으며 TTL이 3.3V보다 높을 때 (7V보다 낮아야함) High 레벨일 때 어댑터가 꺼지고,
입력 전류가 5mA 미만일 때 또는 TTL이 0.8V 미만의 Low 레벨일 때 동작합니다.
D2 자리에 1N4148 하나만 물려서 5V제어선에 물리면 되는군요
Aliexpress에 보면

이런 회로를 판매하고 있습니다. CC, CV 기능을 모두 갖춘 다목적 제품이라 리튬이온 배터리 충전등에 응용이 편리합니다.
XL4015 Step-Down DC Module with CV/CC Control - Quick Review - EDN
XL4015 Step-Down DC Module with CV/CC Control - Quick Review - EDN
In an earlier blog post I did a teardown analysis of the XL4015 DC-DC Buck Converter module. I recently received an improved version of the same module. I
www.edn.com
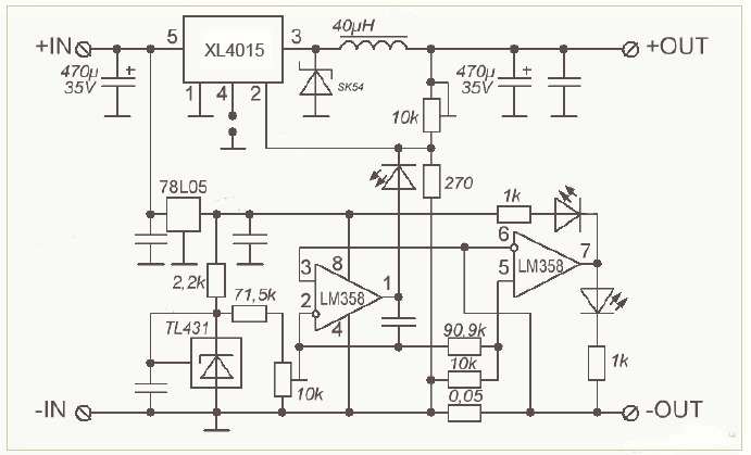
여기에서 회로 설명을 참조하였습니다.
180KHz 고정 주파수 PWM 스텝다운(벅) DC/DC 컨버터인 XLSEMI(www.xlsemi.com )의 XL4015 칩이 탑재되어 있으며,
고효율, 낮은 리플, 우수한 라인 및 부하 조절로 5A 부하를 구동할 수 있습니다.
데이터 시트(Rev 1.5)에 따르면 PWM 제어 회로는 듀티비를 0%에서 100%까지 선형적으로 조정할 수 있습니다.
내부에는 과전류 보호 기능이 내장되어 단락이 발생하면 동작 주파수가 48KHz로 감소합니다.


VR이 40uH 뒤 피드백 회로에 한개 붙어 있습니다. 요건 전압 조정용이고요..
하단 TL431에 VR이 또하나 있는데 정전압 제어용입니다...
10K VR 저항과 아래 270옴 저항으로 정전압 피드백을 제공하고,
0.05옴의 션트저항과 LM358을 이용한 회로로 정전류 피드백을 제공합니다.

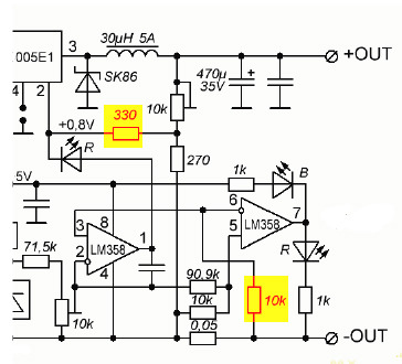
위에 회로에서 약간 개선된 회로 인것 같습니다. CC / CV 간 조정 VR의 간섭을 줄일 목적인것 같습니다.
사용하려고 보니 문제가 좀 발생하네요..
정전류 기동하려면... XL4015에 전원을 투입하고 기동한 다음에 부하를 연결해야지...
부하부터 연결하고 전압을 인기하면 정상 기동을 못합니다.
전원입력단 dV/dT 에 따른 영향이 있는듯... 소프트스타트를 시켜주거나 정전류회로 기동을 늦춰주는 것도 방법인듯..
'프로그램&회로' 카테고리의 다른 글
| pyinstaller 사용법 (0) | 2025.06.27 |
|---|---|
| VScode에 찰떡인 Gemini Code Assist (0) | 2025.06.05 |
| CP2102 드라이버 다운로드.. (0) | 2025.05.13 |
| wifi 온습도계 사용.. (0) | 2025.02.25 |
| pdf 분할 _ 페이지 삭제 프로그램 (0) | 2025.02.12 |